去中化 PCB廠評估投資東南亞
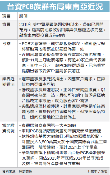
2022/10/27 | By 經濟日報台灣電路板產業國際展會昨(26)日開幕,印刷電路板(PCB)族群因應國際客戶需求,積極布局中國大陸以外的市場,除台灣持續投資高階產能,昨天也釋出評估東南亞投資近況,其中PCB大廠燿華、銅箔基板廠聯茂、鑽針廠尖點等大廠,都將啟動實地考察,並以泰國為第一站。
近年在全球布局熱潮與地緣政治因素下,國內PCB指標大廠多有東南亞投資規畫,近期台灣電路板產業協會與電電公會也揪團,預計11月上旬赴泰國考察;據了解,有近40家企業響應,其中三分之二為PCB族群,已有業者提前出發。
燿華董事長張元銘指出,因應客戶需求,正評估東南亞擴產可能,泰國、越南、馬來西亞陸續有客戶加碼投資,因此公司也計畫赴泰國考察。燿華高階產能在台灣宜蘭,部分中階產能在大陸南通廠。
聯茂董事長陳進財說,過去在南僑服務時,協助泰國投資設立產線,泰國相對其他東南亞區域穩定,當時南僑評估是貼近原物料,從過去經驗看,目前聯茂評估東南亞投資,也是以泰國為考察第一站,最快明年首季選擇最適合區域定案設廠,就近服務客戶需求。
PCB相關鑽針廠尖點今年按計畫在台灣擴產,新推高速運算所需鑽針等在台灣生產。東南亞布局方面,總經理林若萍說,計畫應客戶邀請赴泰國考察,實際投資待後續評估,按照產品特性,傾向當地設立倉儲為主。
目前台商PCB族群在東南亞投資持續壯大,既有台商泰國第一大PCB廠泰鼎、車用PCB龍頭敬鵬都規畫明年擴充泰國廠產能,以因應當地車用需求。銅箔基板廠台光電也擬於東南亞增設生產據點。
軟性銅箔基板大廠台虹今年5月在泰國購地投資,計畫投入3,500萬美元(約新台幣11.2億元)於安美德春武里工業園區第一階段建廠,預計2024上半年量產。
華新集團旗下精成科日前也已預告馬來西亞擴充計畫,精成科馬來西亞廠EMS產能2019年因應美中貿易戰議題布局;另外,PCB產能也在當地有廠,今年將再擴充30萬呎,相關建廠計畫預估2023年底或2024年首季完成裝機,提高海外產能是未來發展重點。


