My CENS
推薦
立即註冊
經濟日報 記者簡永祥/台北報導 台積電昨(10)日公布8月合併營收,受惠7奈米製程產品線放量,再度站上900億元整數大關、達910.55億元,月增22.4%,為今年次高,符合預期。 一般預料,台積電9月業績應會受先前機台中毒事件影響而略微下滑,但因相關遞延出貨效應,也將讓台積電第4季出貨動能提升,成為半導體族群中,訂單能見度最高的領頭羊。 台積電基本面穩健,昨天不畏台股重挫,逆勢收漲0.5元、收264.5元,...
經濟日報 記者尹慧中/台北報導 鴻海昨(10)日公布8月合併營收3,967.85億元,為歷年同期新高,粉碎外傳8月業績不振的傳言,月增約0.3%,連續四個月走升,年成長25.3%。法人看好,隨著蘋果iPhone新機將進入出貨旺季,鴻海年底前業績可望更熱。 鴻海累計前八月合併營收2.9兆元,為歷年同期最佳,年成長14.8%。儘管短線基本面仍扎實,鴻海昨天股價重挫2.6元、收75.1元,下探兩年多來低點,今日股價是否能反彈,仍...
經濟日報 編譯鍾詠翔/綜合外電 金屬再度面臨賣壓,鋁價大跌1%,鎳價在八個月低點附近,美國總統川普放話對所有中國進口產品加徵關稅,貿易戰愈演愈烈,投資人擔憂工業金屬的需求減弱。 彭博資訊報導,倫敦金屬交易所的金屬價格全面走低,只有錫除外。銅價10日盤中重摔1.2%,較6月前波高點拉回約20%,鋁價重挫1%,鎳價在八個月低點附近,鋅的跌幅約0.9%。 儘管中國8月進口額較一年前躍增20%,顯示國內經濟仍未受貿易...
經濟日報 記者尹慧中/台北報導 鴻海集團拚跨國創新轉型,有望結盟成立逾百年的美國通用電器(GE)集團相關事業。據了解,GE釋出交流善意,鴻海集團總裁暨董事長郭台銘已點頭並下令要相關次團高階主管10月組團拜訪GE子公司與研發單位,開啟台、美兩家財星500指標企業團隊交流,為雙方跨國合作增添想像空間。 鴻海昨(9)日未評論相關消息。業界認為,鴻海集團累積龐大3C製造經驗,在持續轉型的過程中,若能加速國際布局並尋找更多盟友或新創合作...
經濟日報 記者趙于萱/台北報導 全球第二大工具機展「IMTS芝加哥工具機展」將於9月10日登場!由於川普高喊美國製造,市場預期當地採購設備的需求加溫,使今年參展廠商爆棚,台廠在貿協帶領下,也有128家出席,有機會炒熱類股行情。 受大型展覽帶動,近期工具機類股表現逐步加溫,包括指標股上銀(2049)上周漲5.9%,亞德客-KY反彈6%,另外,全球傳動、力山、直得、百德、東台等,也上漲超過2%,推升上市電機機械類股周線走揚2%...
聯合報 記者黃文奇整理 印度台灣形象展日前落幕,為台灣產業前進印度搭起橋梁,近兩年來,我率團八度造訪印度,發現當地產業機會無所不在,舉凡石化、綠能、環保、醫療、高端消費甚至觀光旅遊等,台灣均有優勢,我們應該把握機會,因為印度的產業盛宴已經開始。 貿協辦的印度台灣形象展共有一三○家台灣業者,展出二三○個攤位,這是台灣首度到印度辦理國家形象,展出電動車、綠能、環保、醫療、觀光、生活等六主軸,設計上主要呼應印度總理莫迪的...
經濟日報 記者周克威/台北報導 掌握產業脈動,發現投資大趨勢,永豐金證券舉辦智能駕駛市場現況與發展座談會,由永豐金證券執行副總江偉源擔任引言人,金屬工業研究中心執行長林秋豐、淳安科技董事長秦國豐、車輛中心副總經理廖慶秋參與座談,並由聖約翰大學教授邱華創擔任主持人。 林秋豐指出,根據SAE的定義,智慧車輛有Level 0到5階段,ADAS是技術關鍵,國際大廠都積極投入相關研發。金屬中心目前研發利基型車型,能快速整合所...
迎接AI時代 台積要做台灣後盾 台積電技術長孫元成昨(28)日出席科技部半導體射月計畫啟動儀式,他表示,以前一談到AI是「狼來了」,這次是玩真的,而且才剛開始,台灣要迎接AI時代,台積電可做台灣後盾。 面對AI時代來臨,他表示,半導體射月計畫可說是科技部和業界腦力激盪出來的結果,當時科技部長陳良基希望能提出遠大挑戰,於是他借用美國Moonshot計畫(意即膽大創新,亦稱為「登月」),取名為「射月」,希望結合台灣強項...
經濟日報 記者翁至威/台北報導 財政部統計處昨(28)日表示,今年前五月一般自行車出口擺脫前兩年低迷,年增15.4%。此外,電動自行車出口值也一路上升,規模創下歷年同期新高。 財政部表示,自行車是我國運輸工具中,僅次於汽車零件、摩托車與自行車零件之第三高出口項目,今年無論一般或是電動自行車,市場呈現雙熱,一般自行車市場止跌回升,電動腳踏車則一路長紅。 依統計資料顯示,一般自行車出口在2015年創下19.2億美...
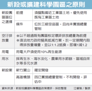
經濟日報 記者江睿智/台北報導 台積電全力衝刺3奈米製程。科技部昨(28)日宣布啟動四年40億半導體射月計畫,並已評選出20項產學合作計畫。台積電與台大合作研發下世代製程,主要是要一舉突破3奈米製程關鍵技術,力拚2022年量產。 科技部去年8月宣布半導體射月計畫,透過公開徵求方式,從45個申請團隊中評選出20項前瞻科研計畫,聚焦在前瞻感測、記憶體與資安、AI晶片、新興半導體等4大領域,並經由專家諮詢會議及業界指導建...
經濟日報 記者吳馥馨/台北報導 國內電動機車龍頭長期被Gogoro獨占,但光陽兩款充換電兩用的電動機車將於今年8月上市;經濟部預估,如此可望滿足不同需求,做大市場,今年電動機車銷售量將突破5萬輛。 值得注意的是,雖Gogoro採換電式設計,電動機車銷量突飛猛進,經濟部原有意集中資源,統一電池規格推公版電池,但在光陽研發出「充換兩用」的電動車電池後,經濟部的態度也已轉變。 行政院節能減碳辦公室今(25)日將召開...
經濟日報 記者尹慧中/台北報導 鴻海集團旗下夏普收購東芝PC(個人電腦)事業後,預計東芝2,200名菁英將在今年秋季納入集團團隊,有望進一步壯大研發能量,並強化夏普PC零組件垂直應用發展,完善集團人工智慧物聯網(AIoT)終端成長布局。 夏普本月初宣布斥資40億日圓(約新台幣11億元),收購東芝的電腦事業,準備重返個人電腦(PC)品牌市場。 夏普形容,在東芝個人電腦品牌DynaBook未來納入集團後,將進一步...